Sistema Financiero Peruano Mapa Conceptual
What to Upload to SlideShare. Mapa conceptual del sistema financiero de colombia by carlososorio1981.
Sistema Financiero Peruano Mapa Conceptual Atlanta
UNIVERSIDAD PRIVADA ANTENOR ORREGO FACULTAD DE CIENCIAS ECONÓMICAS ESCUELA PROFESIONAL DE CONTABILIDAD FOTOGRAFIA DEL GRUPO DE TRABAJO SISTEMA FINANCIERO PERUANO Nombre y Apellidos de los Nota TG Nota EI Promedio Integrantes del grupo Carrasco Rivas Marilia Moreno.
Sistema Financiero Peruano Mapa Conceptual. El superintendente de Banca Seguros y AFP Daniel Schydlowsky señaló que el sistema financiero peruano se mantiene sólido para enfrentar los vaivenes derivados de los ciclos económicos globales debido a la presencia de provisiones y niveles de capital adecuados para cubrir eventuales pérdidas. Crear un mapa mental. El Sistema Financiero Peruano El Sistema Financiero Peruano Ley General del Sistema Financiero y de Seguros La presente ley establece el marco de regulación y supervisión a que se someten las empresas que operen en el sistema financiero y de seguros así como aquéllas que realizan actividades vinculadas o complementarias al objeto social de dichas personas. Historia del sistema financiero internacional 4. Sistema financiero cuadro mapa conceptual karol0921.
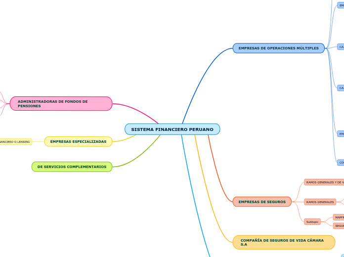
S empresas operaciones multiples empresas especializadas emisiones de gobierno emisiones societarias. SAFP ONP AFP Integra AFP Prima REA. ESTADOS FINANCIEROS - Mapa Conceptual. Tipos de cambio y transferencia internacionales 8. MAPA CONCEPTUAL SISTEMA FINANCIERO PERUANO es el conjunto de mercados donde se transa dinero y activos.
Elabora un mapa conceptual sobre el sistema financiero peruano 1 Ver respuesta Publicidad Publicidad ciprianoandrea7096 está esperando tu ayuda. Empiezas redactando el sistema planteas las preguntas. El presente trabajo consta de un mapa conceptual que describe el comportamiento del sistema financiero colombiano en aspectos económicos el cual es el encargado de regular la economía del país captando el dinero de las demás personas mediante la intervención financiera es decir servir de intermediario entre personas o entidades que poseen mucho capital y entre quienes. 6 ways virtual sellers can stand out on LinkedIn. Mapa conceptual de la conformación del sistema financiero Colombiano características y principales leyes que lo rigen.
El sistema financiero colombiano ha exhibido una expansión en la última década sustentada tanto en la creciente intermediación tradicional realizada por los EC como en la oferta de otros servicios financieros e. O Scribd é o maior site social de leitura e publicação do mundo. Que es una balanza de pago 7. Añade tu respuesta y gana puntos. Avales y garantías leasing y factoring los cuales cada vez cobran mayor relevancia.
Este sistema está constituido por el conjunto de instituciones bancarias del país. Puedes guiarte del siguiente ejemplo. MAPA MENTAL DEL SISTEMA FINANCIERO MEXICANO. Elabora un mapa conceptual sobre el sistema financiero peruano. Secundario formal informal ong.
Por Diana Gomez - hace 4 años. Instituciones que intervienen en el desarrollo del sistema financiero internacional 6. Son sociedades que tienen por función la realización de las operaciones previstas en el régimen legal que regula su actividad si bien captan recursos del ahorro público por. El Sistema Financiero peruano. BOLSA DE VALORES CLASIFI.
MAPA MENTAL DEL SISTEMA FINANCIERO 1. Supervisión del Sistema Financiero de Seguros y del Sistema Privado de Pensiones. Mind Map by quique2605 created more than 1 year ago. La situación actual del sistema. El sistema financiero peruano es uno de los más competitivos de toda américa latina lo que permitirá que los costos del crédito continúen disminuyendo beneficiando principalmente a las empresas más pequeñas y a evidencia 1 mapa conceptual el sistema financiero colombiano.
SISTEMA FINANCIERO PERUANO. C ONFORMADO POR VIGILADO POR. Mapa de sistema financiero peruano 1. El sistema financiero español está formado por el conjunto de. Mapa conceptual el sistema financiero colombiano fase de analisis.
Principios del sistema monetario internacional 5. En la actualidad el sistema financiero Bancario está integrado por el Banco Central de Reserva el Banco de la Nación y la Banca Comercial y de Ahorros. View finanzasdocx from FINANZAS 6199 at Private University of the North. Conasev mercado de dinero mcdo de valores mcdo. A continuación examinaremos cada.
En este proceso el gobierno. 2 Ver respuestas no crean el anuncio de las resolucion te cobra 75 soles por las 4 experiencias y 20 por una sola yo lo vendo a 5 soles xd pero las respuestas estan gratis y para toda la familia en youtube Publicidad Publicidad mary24457181ozqyux. Este documento tiene como finalidad definir mediante un mapa conceptual los conocimientos adquiridos sobre el sistema financiero en Colombia y su aplicación en este proyecto de. Scribd es red social de lectura y publicación más importante del mundo. Proteger los intereses del público cautelando la estabilidad la solvencia y la transparencia de los sistemas supervisados así como fomentar una mayor inclusión financiera y contribuir con el sistema de prevención y detección del lavado de activos y del financiamiento del terrorismo.
SEGUROS El pacífico Vida Mapfre Perú SAB Mgs Asociados. Mapa conceptual de la estructura del sistema financiero internacional 3. FINANCIERO ESPAÑOL DIRECCI ON GENERA L DE SEGURO BANCO DE ESPAÑA E- ANALISIS COMPARATIVO DEL SISTEMA FINANCIERON PERUANO EN BASE A LOS AÑOS 2012 Y 2013. Tienes que poner como titulo sistema financiero peruano. Breve resumen x un mapa conceptual de las 2 primeras clases.
El SISTEMA FINANCIERO PERUANO D- HAGA UN MAPA MENTAL COMPARATIVO DEL SISTEMA FINANCIERO PERUANO Y ESPAÑOL. El sistema bancario el. Sistema financiero peruano ministerio de economia y finanzas b. En 1849 se dio la creación de la Caja de Ahorros del Nacional Monte de Piedad. EL SISTEMA FINANCIERO PERUANO SISTEMA FINANCIERO El sistema financiero está conformado por el conjunto de Instituciones bancarias financieras y demás empresas e instituciones de derecho público o privado debidamente autorizadas por la Superintendencia de Banca y Seguro que operan en la intermediación financiera como son.
![]()
Mapa Conceptual De Sistema Financiero Docx Sistema Financiero Ministerio De Econom U00eda Y Finanzas Presidente Alfredo Eduardo Thorne Vetter Se Encarga Course Hero
Sistema Financiero Peruano Mapa Mental

Mapa Mental Del Sistema Financiero

Sistema Financiero Peruano Mapa Conceptual Atlanta

Sistema Financiero Peruano Mapa Mental Contador Publico Sistema De Administracion Apuntes Universitarios Udocz
![]()
Finanzas Docx Mapa Conceptual Sistema Financiero Peruano Es El Conjunto De Mercados Donde Se Transa Dinero Y Activos Financieros Organismos Course Hero

Aprendemos A Aprender Clasificaciones Jerarquicas

Sistema Financiero Peruano Mapa Conceptual Atlanta






Posting Komentar untuk "Sistema Financiero Peruano Mapa Conceptual"