Derechos De Autor Mapa Conceptual
Conformidad con la ley de Derechos de Autor y Derechos Conexos por lo que podrá ser sancionado penalmente. La posesión es un poder o estado de hecho que una persona ejerce sobre un bien conduciéndose como si fuese su dueño el Código Civil del Estado de Hidalgo define al Poseedor y no a la posesión en al artículo 865 la clasifica en Originaria y Derivada en el artículo 866 dándose.

Calameo 4 Mapa Conceptual Derechos De Autor En Power Point 1
MAPA CONCEPTUAL SOBRE DERECHOS DE AUTOR DERECHO DE AUTOR Reconoci miento al creador de una obra literaria OBRA.

Derechos De Autor Mapa Conceptual. Derechos de Autor Qué es el derecho de autor. Diapo de protección jurídica del software y el derecho de pi. Color de Fuente Hipervínculos Video texto Archivos Adjunto. Es la especialidad jurídica que norma la creación modificación transformación y extinción de las relaciones establecidas para el desarrollo de la actividad agropecuaria preservando sus elementos y adecuándolos a la satisfacción de requerimientos de la comunidad. Articulo 1 la presente ley reglamentaria del articulo 28 constitucional tiene por objeto la salvaguarda y promocion del acervo cultural de la nacion.
Se reconocen y protegen los derechos. Video elaborado por la Instituto de Defensa de la Competencia y de la Protección de la Propiedad Intelectual INDECOPIMás información. Mapa conceptual sobre derechos de autor 1. Derecho ambiental en el perú karigorda. Guardarlos en los formatos pdfjpg Publique el mapa conceptual.
Se les recomienda hacer primero una lluvia de ideas. S e reconoce el derecho a la propiedad privada. The Case for Commitment in an Age of Infinite. Los derechos de autor recaen sobre las obras científicas literarias y artísticas las cuales se comprenden todas las creaciones del espíritu en el campo científico literario y artístico cualquiera que sea el modo o forma de expresión y cualquiera que sea su destinación tales como. Derechos de autor mapa mental Jairo Martinez Molina.
MAPA CONCEPTUAL Posesión Derechos de Autor Registro Público de la Propiedad POSESIÓN. Que abarca las patentes de invención las marcas. El autor es reconocido como tal. Mapa conceptual derecho propiedad industrial Jonathan David. Mapa conceptual de derechos de autor.
Cobán Alta Verapaz 26 de Marzo 2020 Documentos del Fuentes Historicas regimen juridico en el pasado Fuenetes reales o Fuente material Estructura juridica materiales del derecho y politica Creacion de derecho. Creación original susceptible a reproducción por cualquier medio CLASES DE DERECHOS DDE AUTOR. El derecho de autor es un término jurídico que. Proteccion de los derechos de los autores de los artistas interpretes o ejecutantes asi como de los editores de los productores y de los organismos de radiodifusion en relacion con sus. Derecho a la libertad Derecho a la libertad son de reunión y y a la seguridad de la asociación.
Sep 12 2015 - Mapa Conceptual sobre. Para una mejor comprensión del tema presentado en el siguiente mapa conceptual se muestran todos los conceptos y palabras clave. Por consiguiente podemos decir que los Derechos Humanos también conocidos como DDHH son derechos inherentes a todos y cada uno de los seres humanos sin. Directo entre cliente ponen en juego para todo momento. Es una técnica usada normalmente por estudiantes para resumir y contemplar fácilmente todas las partes y ramificaciones de un tema y sus relaciones.
Por dania barragan - hace 4 años. Diana Maribel Vasquez Ortega jueves 14 abril 2011 1527 mapa. Los libros folletos y otros escritos. Ley federal del derecho de autor. Mapa conceptual derechos de autor Jairo Martinez Molina.
Mapa conceptual de los Derechos Humanos y su clasificación. Y persona que lo brindar lo mejor de. El cliente demanda individuales y experiencia con los clientes. Yahir Aarón Xol Si 201446175. El mapa conceptual es una sinopsis gráfica sobre un tema en concreto.
Este mapa mental propone un esquema sobre los derechos de autor en internet los tipos de derechos de autor existentes la diferencia entre derechos de autor y copyright entre otros varios conceptos. Tic Semana5 Mapa Conceptual Author. Mapa Conceptual Sobre Derechos De Autor Propiedad. En el perú Albert Wesker. A favor Principales defensores LEY DE DERECHOS DE AUTOR penalizar las infracciones y violaciones al derecho de autor y protección a menores de edad a través de Internet.
MAPA CONCEPTUAL PROPIEDAD INDUSTRIAL Y DERECHOS DE AUTOR by Martin Alcala. El servicio y se colectivas de la contactos. Derecho ambiental en el perú karigorda. Propiedad industrial y derechos de autor alcala mendoza martin alonso place your logo here los creadores son aquellos que se ocupan de generar aplicaciones en la industria o agregar comodidad al entorno con nueva tecnología. Haz un análisis y escribe acerca del comercio electrónico y los cibertribunales como herramienta para los usuarios de la red si es una opción factible para todo el público o solo para unos cuantos y por qué.
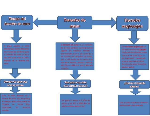
El derecho de autor es un conjunto de normas jurídicas y principios que afirman los derechos morales y patrimoniales que la ley concede a los autores Licencias. Las conferencias alocuciones sermones y otras. Elabora un mapa conceptual en donde señales las principales características de los derechos de autor y los de la propiedad industrial incluye las diferencias entre ambos. Convert documents to beautiful publications and share them worldwide. Derechos de autor - Mapa Conceptual.
LOS DERECHOS REALES EN GENERAL CAP 3. Reservados todos los derechos Introducción Los mapas conceptuales fueron desarrollados en 1972 por Joseph Novak quien se interesó por tratar de comprender cuáles son los cambios por los que atraviesan los niños en el proceso de conocimiento de las. Un mapa mental es un diagrama usado para representar palabras ideas tareas lecturas dibujos u otros conceptos ligados y dispuestos. Sí en el desempeño. Se manera personal se podría comentar que para que este mapa inicie se necesita la obra en cuestión hecha por un ser humano tal y como lo marca la ley.
Antes de adentrarnos de lleno en lo que es la clasificación de los Derechos Humanos debemos saber con exactitud qué son. Genera el contacto organización que se Disponibilidad en. Realizar un mapa conceptual sobre derechos de autor donde este debe de tener. Crear un mapa mental. La avaricia y las ansias de poder pueden llevar a una persona con un gran cargo en su país principalmente político en hacerle daño a los grupos que se.
Related Books Free with a 30 day trial from Scribd. Institución que lo protege. Mapa conceptual derechos de autor Jairo Martinez Molina.
Mapa Mental Derechos De Autor Mapa Conceptual

Competencias Comunicativas Y Aprendizaje Autonomo Derechos De Autor Mapa Conceptual

Derecho De Autor Mindmeister Mapa Mental
Derechos De Autor Mapa Conceptual Tong Ilmu

Calameo Tic Semana5 Mapa Conceptual

Mapa Conceptual Derechos De Autor







Posting Komentar untuk "Derechos De Autor Mapa Conceptual"